官方:沧州队桑戈尔廖承坚因内讧打架被罚停赛3场
12月20日,足协官方公布了对沧州雄狮球员桑戈尔、廖承坚的处罚。两人因内讧打架被罚停赛3场+罚款人民币3万元。
在中超第16轮沧州雄狮与上海申花的比赛中,在比赛结束之后,沧州雄狮发生内讧,桑戈尔出掌打廖承坚,廖承坚伸腿欲回击,两人爆发冲突,随后裁判向两人出示了红牌。
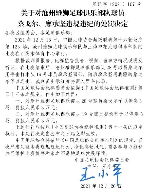
足协官方处罚公告如下:
(二饼)
标签:
收藏
发表评论
暂无评论
ta的文章
5月20日,天津市宣布张欣正式出任天津体...
2022-05-23 18:06:44
U球体育2月13日讯 快船客场对阵独行侠...
2022-02-13 13:07:40
NBA 北京时间10...
2022-10-02 02:21:15
西甲北京时间1月30日04:00,西甲联...
2023-01-30 06:27:05
国足完成换帅后,外界的焦点也转移到备战亚...
2023-02-27 16:28:03
英超这几天C罗在曼联对阵热刺的比赛还未结...
2022-10-25 04:15:37
11月12日讯 拜仁将在今晚对阵沙尔克,...
2022-11-12 21:21:12
据记者裴力报道,到今年5月为止,广州城队...
2022-05-25 15:02:11
CBA 北京时间10月10日,CBA新赛...
2022-10-11 07:27:33
中新网北京3月6日电(记者 王昊)不论你...
2023-03-07 15:38:07